平芯微PW2053中文規格書
- 2024-04-16 15:35:00
- 技術管理員 原創
- 861
(百度翻譯)
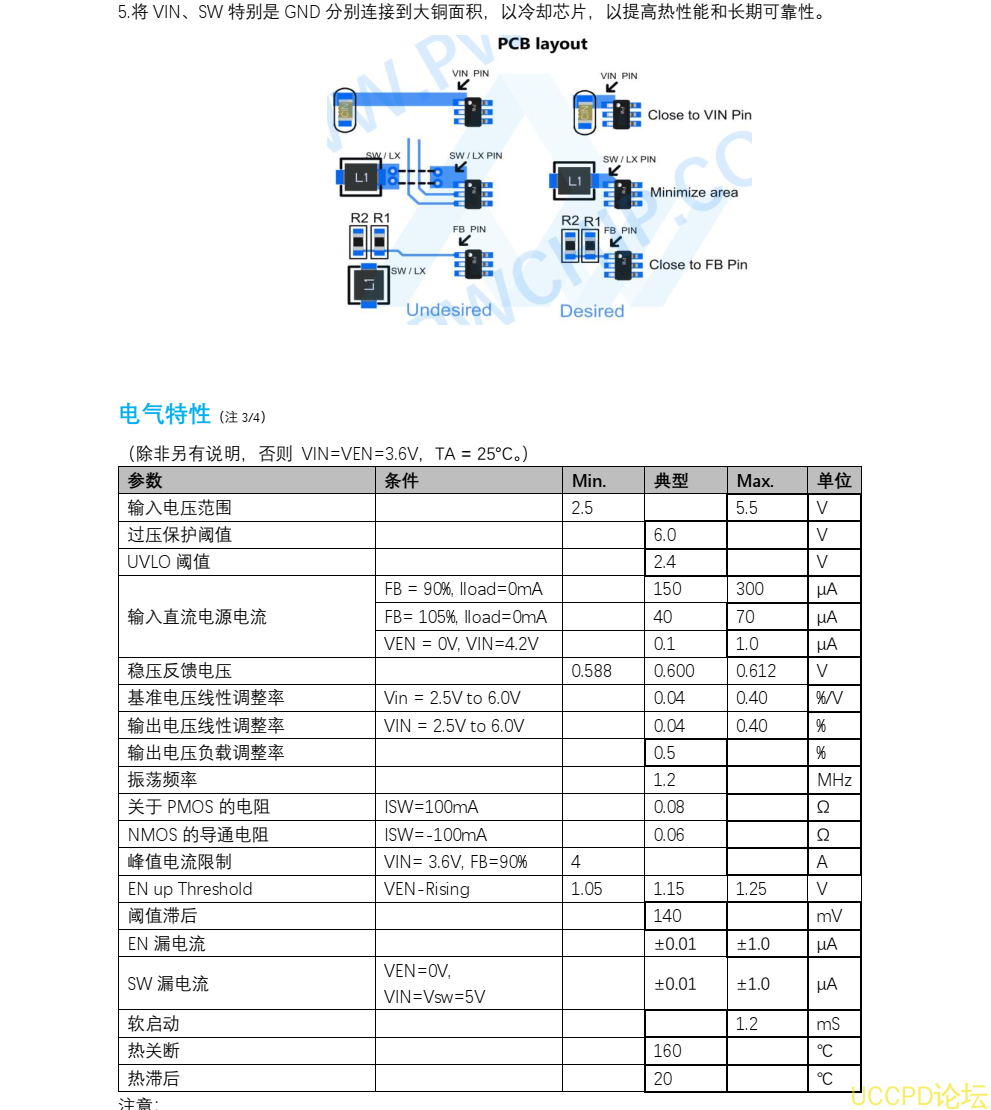
發錶評論







