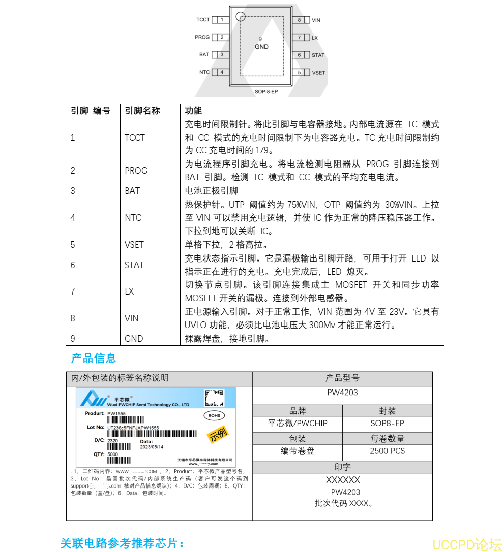
平芯微PW4203中文规格书
- 2024-04-16 18:04:00
- 技术管理员 原创
- 1046
(百度翻译)
发表评论









