平芯微PW4202中文规格书
- 2024-04-16 18:02:00
- 技术管理员 原创
- 945
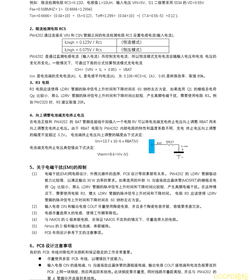
(百度翻译)
发表评论











