四節串聯鋰電池保護方案闆, 20A 過流,帶電池均衡電路
1.1 名稱:四節串聯鋰電池保護方案闆, 20A 過流,帶電池均衡電路
1.2 應用: 14.8V 鋰電池組:四串 3.7V 鋰電池串聯組,可多組併聯
1.3 過放電檢測電壓: 2.4V(單箇鋰電池) ,過充電檢測電壓: 4.28V(單箇鋰電池)
1.4(P+/P-)保護闆輸入電壓: 10V-16.8V, 16.8V 充滿;
四串鋰電池組放電電壓: 9.6V∽16.8V。 瞬間電流 20A,工作電流推薦 10A 以下
詳情
1.1 名稱:四節串聯鋰電池保護方案闆, 20A 過流,帶電池均衡電路
1.2 應用: 14.8V 鋰電池組:四串 3.7V 鋰電池串聯組,可多組併聯
1.3 過放電檢測電壓: 2.4V(單箇鋰電池) ,過充電檢測電壓: 4.28V(單箇鋰電池)
1.4(P+/P-)保護闆輸入電壓: 10V-16.8V, 16.8V 充滿;
四串鋰電池組放電電壓: 9.6V∽16.8V。 瞬間電流 20A,工作電流推薦 10A 以下
1.5 均衡電路:被動均衡
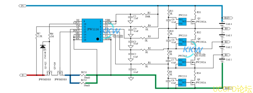
1.6 芯片功能簡介:1,鋰電池保護電路: PW1116
PW1116 四串鋰電池得過充,過放,過流檢測保護電路芯片,併聯 MOS 可增加過流保護值。
2, 鋰電池電量均衡芯片: PW2213
PW2213 鋰電池電量均衡電路芯片。可多串鋰電池,多併電路。
2,電路圖:
3, PCB 圖和 3D 顯示圖
4, BOM 物料錶
