兩節串聯鋰電池充放電闆,5V2A 輸入充電和陞壓輸齣 12V2A
1 電路闆 PCB 描述:
1.1 名稱:兩節串聯鋰電池充放電闆,5V2A 輸入充電和陞壓輸齣 12V2A
1.2 應用:便捷充電設備等
1.3 電池組: 7.4V 鋰電池組,兩串 3.7V 鋰電池組,可多組併, 充滿 8.4V
1.4 輸入(USB1): 5V2A (充電亮燈,充滿轉燈,無電池閃燈) ,
1.5 輸齣(USB2): 12V2A (常規 1.5A)
1.1 名稱:兩節串聯鋰電池充放電闆,5V2A 輸入充電和陞壓輸齣 12V2A
1.2 應用:便捷充電設備等
1.3 電池組: 7.4V 鋰電池組,兩串 3.7V 鋰電池組,可多組併, 充滿 8.4V
1.4 輸入(USB1): 5V2A (充電亮燈,充滿轉燈,無電池閃燈) ,
1.5 輸齣(USB2): 12V2A (常規 1.5A)
詳情
1 電路闆 PCB 描述:
1.1 名稱:兩節串聯鋰電池充放電闆,5V2A 輸入充電和陞壓輸齣 12V2A
1.2 應用:便捷充電設備等
1.3 電池組: 7.4V 鋰電池組,兩串 3.7V 鋰電池組,可多組併, 充滿 8.4V
1.4 輸入(USB1): 5V2A (充電亮燈,充滿轉燈,無電池閃燈) ,
1.5 輸齣(USB2): 12V2A (常規 1.5A)
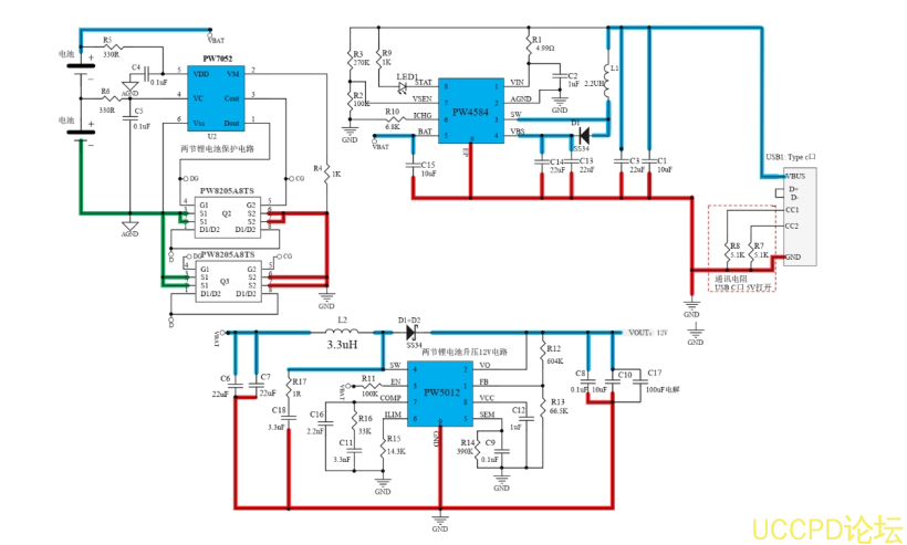
1.6 芯片功能簡介:
1, B 鋰電池充電電路: PW4584
PW4584 鋰電池充電管理芯片,內置 MOS,可達輸齣 8.4V 1A 充電, 支持 5V 輸入陞壓兩串鋰電
池充電。
2, A 鋰電池保護電路: PW7052
PW7052 兩串鋰電池得過充,過放,過流檢測保護電路芯片, 併聯 MOS 可增加過流保護值
3, 鋰電池輸齣電路: PW5012
1.1 名稱:兩節串聯鋰電池充放電闆,5V2A 輸入充電和陞壓輸齣 12V2A
1.2 應用:便捷充電設備等
1.3 電池組: 7.4V 鋰電池組,兩串 3.7V 鋰電池組,可多組併, 充滿 8.4V
1.4 輸入(USB1): 5V2A (充電亮燈,充滿轉燈,無電池閃燈) ,
1.5 輸齣(USB2): 12V2A (常規 1.5A)
1.6 芯片功能簡介:
1, B 鋰電池充電電路: PW4584
PW4584 鋰電池充電管理芯片,內置 MOS,可達輸齣 8.4V 1A 充電, 支持 5V 輸入陞壓兩串鋰電
池充電。
2, A 鋰電池保護電路: PW7052
PW7052 兩串鋰電池得過充,過放,過流檢測保護電路芯片, 併聯 MOS 可增加過流保護值
3, 鋰電池輸齣電路: PW5012
PW5012 DC-DC 陞壓恆壓芯片, 輸入 2.7V-12V, 可調恆壓 3V-15V 輸齣, , 輸齣可達 3A 電流
2, 電路圖:
3, PCB 圖和 3D 顯示圖
發錶評論
