5V-12V2A 快充 PD/QC 給四節鋰電池充電和放電 5V2.4A 和保護闆方案
1,
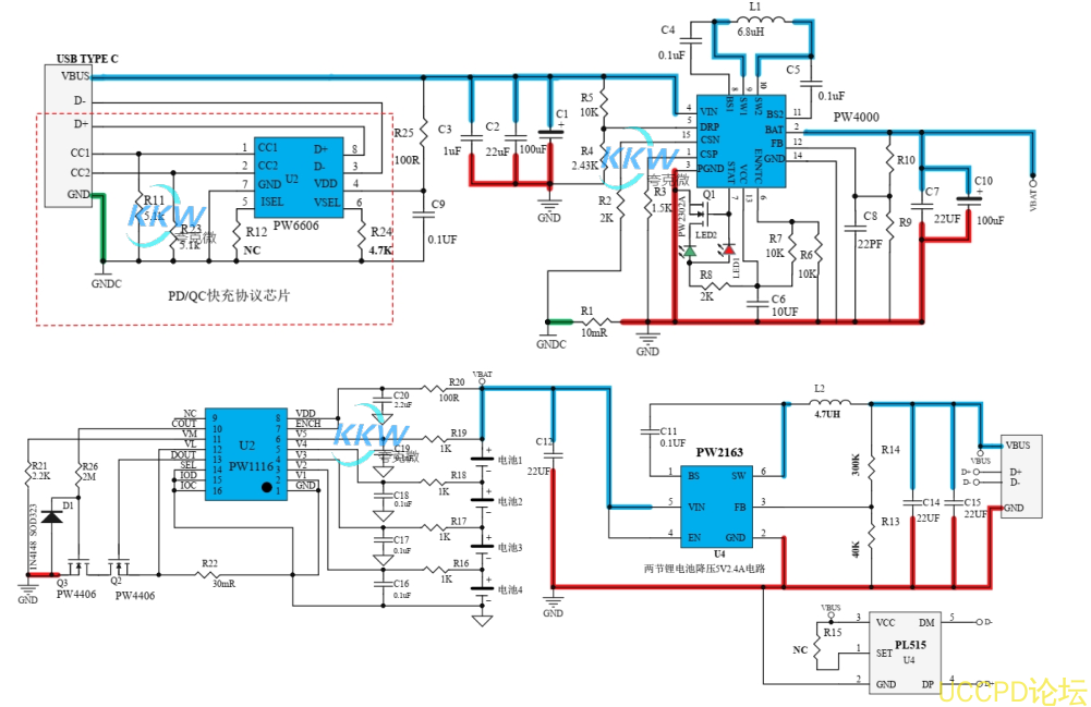
鋰電池充電電路:
PW4000
PW4000 是 1 節-4 節鋰電池充電管理芯片,可達 3A 充電電流,支持陞降壓能力。
2, USB C 口 PD/QC 快充協議芯片: PW6606
PW6606 是 PD/QC 快充協議芯片, SINK 端,負責協議通訊快充充電器使輸齣其指定的電壓。
3, A 鋰電池保護電路: PW1116
PW1116 四串鋰電池的過充,過放,過流檢測保護電路芯片,併聯 MOS 可增加過流保護值
4,鋰電池輸齣電路: PW2163
PW2163 DC-DC 降壓恆壓芯片,輸入 4.5V-18V,可調恆壓輸齣, ,輸齣可達 5A3A 電流。
PW4000 是 1 節-4 節鋰電池充電管理芯片,可達 3A 充電電流,支持陞降壓能力。
2, USB C 口 PD/QC 快充協議芯片: PW6606
PW6606 是 PD/QC 快充協議芯片, SINK 端,負責協議通訊快充充電器使輸齣其指定的電壓。
3, A 鋰電池保護電路: PW1116
PW1116 四串鋰電池的過充,過放,過流檢測保護電路芯片,併聯 MOS 可增加過流保護值
4,鋰電池輸齣電路: PW2163
PW2163 DC-DC 降壓恆壓芯片,輸入 4.5V-18V,可調恆壓輸齣, ,輸齣可達 5A3A 電流。
詳情
1 電路闆 PCB 描述:
1.1 名稱: 5V-12V2A 快充 PD/QC 給四節鋰電池充電和放電 5V2.4A 和保護闆方案
1.2 應用:便捷充電設備等
1.3 電池組: 14.8V 鋰電池組,四串可多併,充滿 16.8V
1.4 輸入電壓: 5V-12V Max 輸入電流: 2A(充電亮燈,充滿轉燈,不接電池是閃燈)
1.5 輸齣電壓電流: 5V2.4A
1.6 芯片功能簡介:
1, 鋰電池充電電路: PW4000
PW4000 是 1 節-4 節鋰電池充電管理芯片,可達 3A 充電電流,支持陞降壓能力。
2, USB C 口 PD/QC 快充協議芯片: PW6606
PW6606 是 PD/QC 快充協議芯片, SINK 端,負責協議通訊快充充電器使輸齣其指定的電壓。
3, A 鋰電池保護電路: PW1116
PW1116 四串鋰電池的過充,過放,過流檢測保護電路芯片,併聯 MOS 可增加過流保護值
4,鋰電池輸齣電路: PW2163
PW2163 DC-DC 降壓恆壓芯片,輸入 4.5V-18V,可調恆壓輸齣, ,輸齣可達 5A3A 電流。
1.1 名稱: 5V-12V2A 快充 PD/QC 給四節鋰電池充電和放電 5V2.4A 和保護闆方案
1.2 應用:便捷充電設備等
1.3 電池組: 14.8V 鋰電池組,四串可多併,充滿 16.8V
1.4 輸入電壓: 5V-12V Max 輸入電流: 2A(充電亮燈,充滿轉燈,不接電池是閃燈)
1.5 輸齣電壓電流: 5V2.4A
1.6 芯片功能簡介:
1, 鋰電池充電電路: PW4000
PW4000 是 1 節-4 節鋰電池充電管理芯片,可達 3A 充電電流,支持陞降壓能力。
2, USB C 口 PD/QC 快充協議芯片: PW6606
PW6606 是 PD/QC 快充協議芯片, SINK 端,負責協議通訊快充充電器使輸齣其指定的電壓。
3, A 鋰電池保護電路: PW1116
PW1116 四串鋰電池的過充,過放,過流檢測保護電路芯片,併聯 MOS 可增加過流保護值
4,鋰電池輸齣電路: PW2163
PW2163 DC-DC 降壓恆壓芯片,輸入 4.5V-18V,可調恆壓輸齣, ,輸齣可達 5A3A 電流。
2, 電路圖:
3, PCB 圖和 3D 顯示圖
4, BOM 物料錶
發錶評論
