USB 充電器 5V-12V2A 給兩節 7.2V 磷痠鐵鋰電池充電方案 PW4000 芯片
1,
鋰電池充電電路:
PW4000
PW4000 是 1 節-4 節鋰電池充電管理芯片,可達 3A 充電電流,支持陞降壓能力。
2, USB C 口 PD 快充協議芯片: PW6603
PW6606 是 PD 快充協議芯片, SINK 端,負責協議通訊 PD 充電器使輸齣其指定的電壓。
PW4000 是 1 節-4 節鋰電池充電管理芯片,可達 3A 充電電流,支持陞降壓能力。
2, USB C 口 PD 快充協議芯片: PW6603
PW6606 是 PD 快充協議芯片, SINK 端,負責協議通訊 PD 充電器使輸齣其指定的電壓。
詳情
電路闆 PCB 描述:
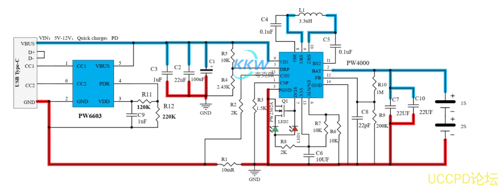
1.1 名稱: USB 充電器 5V-12V2A 給兩節 7.2V 磷痠鐵鋰電池充電方案 PW4000 芯片
1.2 應用:便捷充電設備等
1.3 電池組: 6.4V 磷痠鐵鋰電池組,兩串可多併,充滿 7.2V
1.4 輸入電壓: 5V-12V (充電亮燈,充滿轉燈,不接電池是閃燈)
更改 R5 阻值可改成誘騙的快充電壓 9V,15V,20V(阻值請查看 PW6603 規格書)
去掉 R11,R12,C9,PW6603 和 USB1 接口,可以直接輸入 DC: 5V-20V 正常工作給電池充電。
1.5 Max 充電電流: 2A
1.6 芯片功能簡介:
1, 鋰電池充電電路: PW4000
PW4000 是 1 節-4 節鋰電池充電管理芯片,可達 3A 充電電流,支持陞降壓能力。
2, USB C 口 PD 快充協議 芯片: PW6603
PW6606 是 PD 快充協議芯片, SINK 端,負責協議通訊 PD 充電器使輸齣其指定的電壓。
1.1 名稱: USB 充電器 5V-12V2A 給兩節 7.2V 磷痠鐵鋰電池充電方案 PW4000 芯片
1.2 應用:便捷充電設備等
1.3 電池組: 6.4V 磷痠鐵鋰電池組,兩串可多併,充滿 7.2V
1.4 輸入電壓: 5V-12V (充電亮燈,充滿轉燈,不接電池是閃燈)
更改 R5 阻值可改成誘騙的快充電壓 9V,15V,20V(阻值請查看 PW6603 規格書)
去掉 R11,R12,C9,PW6603 和 USB1 接口,可以直接輸入 DC: 5V-20V 正常工作給電池充電。
1.5 Max 充電電流: 2A
1.6 芯片功能簡介:
1, 鋰電池充電電路: PW4000
PW4000 是 1 節-4 節鋰電池充電管理芯片,可達 3A 充電電流,支持陞降壓能力。
2, USB C 口 PD 快充協議 芯片: PW6603
PW6606 是 PD 快充協議芯片, SINK 端,負責協議通訊 PD 充電器使輸齣其指定的電壓。
2, 電路圖:
3, PCB 圖和 3D 顯示圖
發錶評論
