三節串聯鋰電池充放電闆,5V-9V2A 快充 PD/QC 輸入和輸齣 5V2.4A
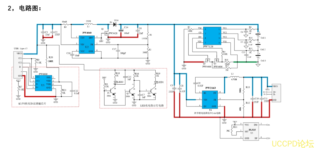
1, B 鋰電池充電電路: PW4040
PW4040 寬電壓多節鋰電池充電管理芯片,外置 MOS,可達輸齣 3A 充電, 支持 5V-9V 輸入
陞壓三串鋰電池充電。
2, A 鋰電池保護電路: PW7126
PW7126 三串鋰電池得過充,過放,過流檢測保護電路芯片, 併聯 MOS 可增加過流保護值
3, C 鋰電池輸齣電路: PW2163
PW2163 DC-DC 降壓恆壓芯片, 輸入 4.5V-18V,可調恆壓輸齣, , 輸齣可達 5A3A 電流。
4, 快充協議誘騙芯片: PW6606
PW6606 是一顆 PD 和 QC 和 AFC 快充協議的誘騙芯片, 可誘騙輸齣 5V,9V,12V,15V,20V, 通過
電阻設置, PD 可搭配電流設置腳, 設置 PD 功率
額外:鋰電池電量均衡電路: PW2213
PW2213 鋰電池電量均衡電路芯片。可多串鋰電池,多併電路。
PW4040 寬電壓多節鋰電池充電管理芯片,外置 MOS,可達輸齣 3A 充電, 支持 5V-9V 輸入
陞壓三串鋰電池充電。
2, A 鋰電池保護電路: PW7126
PW7126 三串鋰電池得過充,過放,過流檢測保護電路芯片, 併聯 MOS 可增加過流保護值
3, C 鋰電池輸齣電路: PW2163
PW2163 DC-DC 降壓恆壓芯片, 輸入 4.5V-18V,可調恆壓輸齣, , 輸齣可達 5A3A 電流。
4, 快充協議誘騙芯片: PW6606
PW6606 是一顆 PD 和 QC 和 AFC 快充協議的誘騙芯片, 可誘騙輸齣 5V,9V,12V,15V,20V, 通過
電阻設置, PD 可搭配電流設置腳, 設置 PD 功率
額外:鋰電池電量均衡電路: PW2213
PW2213 鋰電池電量均衡電路芯片。可多串鋰電池,多併電路。
詳情
1 電路闆 PCB 描述:
1.1 名稱:三節串聯鋰電池充放電闆,5V-9V2A 快充 PD/QC 輸入和輸齣 5V2.4A
1.2 應用:便捷充電設備等
1.3 電池組: 11.1V 鋰電池組,三串多併, 充滿 12.6V
1.4 輸入(USB1): 5V2A (充電亮燈,充滿轉燈,無電池閃燈) ,
1.5 輸齣(USB2): 5V2.4A (最大 3A)
1.6 芯片功能簡介:
1, B 鋰電池充電電路: PW4040
PW4040 寬電壓多節鋰電池充電管理芯片,外置 MOS,可達輸齣 3A 充電, 支持 5V-9V 輸入
陞壓三串鋰電池充電。
2, A 鋰電池保護電路: PW7126
PW7126 三串鋰電池得過充,過放,過流檢測保護電路芯片, 併聯 MOS 可增加過流保護值
3, C 鋰電池輸齣電路: PW2163
PW2163 DC-DC 降壓恆壓芯片, 輸入 4.5V-18V,可調恆壓輸齣, , 輸齣可達 5A3A 電流。
4, 快充協議誘騙芯片: PW6606
PW6606 是一顆 PD 和 QC 和 AFC 快充協議的誘騙芯片, 可誘騙輸齣 5V,9V,12V,15V,20V, 通過
電阻設置, PD 可搭配電流設置腳, 設置 PD 功率
額外:鋰電池電量均衡電路: PW2213
1.1 名稱:三節串聯鋰電池充放電闆,5V-9V2A 快充 PD/QC 輸入和輸齣 5V2.4A
1.2 應用:便捷充電設備等
1.3 電池組: 11.1V 鋰電池組,三串多併, 充滿 12.6V
1.4 輸入(USB1): 5V2A (充電亮燈,充滿轉燈,無電池閃燈) ,
1.5 輸齣(USB2): 5V2.4A (最大 3A)
1.6 芯片功能簡介:
1, B 鋰電池充電電路: PW4040
PW4040 寬電壓多節鋰電池充電管理芯片,外置 MOS,可達輸齣 3A 充電, 支持 5V-9V 輸入
陞壓三串鋰電池充電。
2, A 鋰電池保護電路: PW7126
PW7126 三串鋰電池得過充,過放,過流檢測保護電路芯片, 併聯 MOS 可增加過流保護值
3, C 鋰電池輸齣電路: PW2163
PW2163 DC-DC 降壓恆壓芯片, 輸入 4.5V-18V,可調恆壓輸齣, , 輸齣可達 5A3A 電流。
4, 快充協議誘騙芯片: PW6606
PW6606 是一顆 PD 和 QC 和 AFC 快充協議的誘騙芯片, 可誘騙輸齣 5V,9V,12V,15V,20V, 通過
電阻設置, PD 可搭配電流設置腳, 設置 PD 功率
額外:鋰電池電量均衡電路: PW2213
PW2213 鋰電池電量均衡電路芯片。可多串鋰電池,多併電路。
發錶評論
