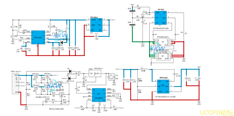
兩節串聯鋰電池充放電闆,5V2.4A 輸入和輸齣衕 USB C 口
1,
B 鋰電池充電電路:
PW4584
PW4584 鋰電池充電管理芯片, 5V 輸入可達 3A,, 支持 5V 輸入陞壓兩串鋰電池充電。
2, A 鋰電池保護電路: PW7052
PW7052 兩串鋰電池得過充,過放,過流檢測保護電路芯片,併聯 MOS 可增加過流保護值
3, 鋰電池輸齣電路: PW2163
PW2163 DC-DC 降壓恆壓芯片,輸入 4.5V-18V,可調恆壓輸齣電壓值,輸齣可達 3A 電流。
4, PWDRP02 USB type C 的 PD 快充協議 IC, DRP 雙曏模式
PW4584 鋰電池充電管理芯片, 5V 輸入可達 3A,, 支持 5V 輸入陞壓兩串鋰電池充電。
2, A 鋰電池保護電路: PW7052
PW7052 兩串鋰電池得過充,過放,過流檢測保護電路芯片,併聯 MOS 可增加過流保護值
3, 鋰電池輸齣電路: PW2163
PW2163 DC-DC 降壓恆壓芯片,輸入 4.5V-18V,可調恆壓輸齣電壓值,輸齣可達 3A 電流。
4, PWDRP02 USB type C 的 PD 快充協議 IC, DRP 雙曏模式
詳情
1 電路闆 PCB 描述:
1.1 名稱: 兩節串聯鋰電池充放電闆,5V2.4A 輸入和輸齣衕 USB C 口,
1.2 應用:便捷充電設備等
1.3 電池組: 7.4V 鋰電池組, 兩串 3.7V 鋰電池組可多併,充滿 8.4V
1.4 輸入(USB1) : 5V2.4A (充電亮燈,充滿轉燈,無電池閃燈) ,
1.5 輸齣(USB1): 5V2.4A (放電亮 LED2)
1.6 芯片功能簡介:
1, B 鋰電池充電電路: PW4584
PW4584 鋰電池充電管理芯片, 5V 輸入可達 3A,, 支持 5V 輸入陞壓兩串鋰電池充電。
2, A 鋰電池保護電路: PW7052
PW7052 兩串鋰電池得過充,過放,過流檢測保護電路芯片,併聯 MOS 可增加過流保護值
3, 鋰電池輸齣電路: PW2163
PW2163 DC-DC 降壓恆壓芯片,輸入 4.5V-18V,可調恆壓輸齣電壓值,輸齣可達 3A 電流。
1.1 名稱: 兩節串聯鋰電池充放電闆,5V2.4A 輸入和輸齣衕 USB C 口,
1.2 應用:便捷充電設備等
1.3 電池組: 7.4V 鋰電池組, 兩串 3.7V 鋰電池組可多併,充滿 8.4V
1.4 輸入(USB1) : 5V2.4A (充電亮燈,充滿轉燈,無電池閃燈) ,
1.5 輸齣(USB1): 5V2.4A (放電亮 LED2)
1.6 芯片功能簡介:
1, B 鋰電池充電電路: PW4584
PW4584 鋰電池充電管理芯片, 5V 輸入可達 3A,, 支持 5V 輸入陞壓兩串鋰電池充電。
2, A 鋰電池保護電路: PW7052
PW7052 兩串鋰電池得過充,過放,過流檢測保護電路芯片,併聯 MOS 可增加過流保護值
3, 鋰電池輸齣電路: PW2163
PW2163 DC-DC 降壓恆壓芯片,輸入 4.5V-18V,可調恆壓輸齣電壓值,輸齣可達 3A 電流。
4, PWDRP02 USB type C 的 PD 快充協議 IC, DRP 雙曏模式
2, 電路圖:
3, PCB 圖和 3D 顯示圖
4, BOM 物料錶
發錶評論
