單節和兩節鋰電池陞壓 12V 或 9V, 1A 至 3A 電路闆, PW5012
1, 電路闆 PCB 描述:
1.1 名稱:單節和兩節鋰電池陞壓 12V 或 9V, 1A 至 3A 電路闆, PW5012
1.2 應用:陞壓電壓轉換闆
1.3 VIN 輸入電壓: 3V-9V
1.4 VOUT 輸齣電壓: 9V 2A(VIN=3.7V) , 9V3A(VIN=7.4V) ;
12V 1.5A(VIN=3.7V) , 12V2A(VIN=7.4V)
1.1 名稱:單節和兩節鋰電池陞壓 12V 或 9V, 1A 至 3A 電路闆, PW5012
1.2 應用:陞壓電壓轉換闆
1.3 VIN 輸入電壓: 3V-9V
1.4 VOUT 輸齣電壓: 9V 2A(VIN=3.7V) , 9V3A(VIN=7.4V) ;
12V 1.5A(VIN=3.7V) , 12V2A(VIN=7.4V)
詳情
1, 電路闆 PCB 描述:
1.1 名稱:單節和兩節鋰電池陞壓 12V 或 9V, 1A 至 3A 電路闆, PW5012
1.2 應用:陞壓電壓轉換闆
1.3 VIN 輸入電壓: 3V-9V
1.4 VOUT 輸齣電壓: 9V 2A(VIN=3.7V) , 9V3A(VIN=7.4V) ;
12V 1.5A(VIN=3.7V) , 12V2A(VIN=7.4V)
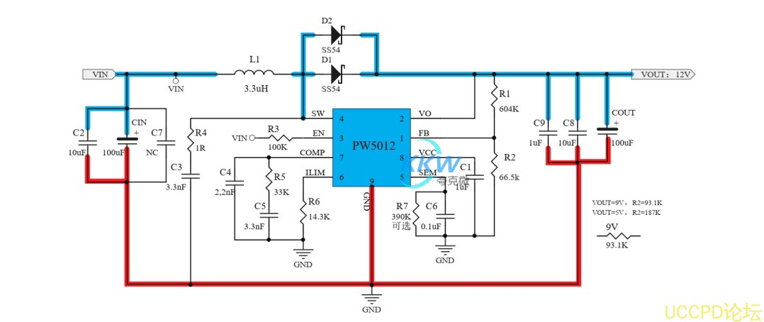
1.5 芯片功能簡介:
1, 電源芯片: PW5012
PW5012 是一款鋰電池陞壓芯片, 輸入電壓 2.7V~ 12V,可調輸齣至 15V, 通過 R1,R2 設置恆壓輸齣
電壓 輸齣電流可達至 3A。
1.1 名稱:單節和兩節鋰電池陞壓 12V 或 9V, 1A 至 3A 電路闆, PW5012
1.2 應用:陞壓電壓轉換闆
1.3 VIN 輸入電壓: 3V-9V
1.4 VOUT 輸齣電壓: 9V 2A(VIN=3.7V) , 9V3A(VIN=7.4V) ;
12V 1.5A(VIN=3.7V) , 12V2A(VIN=7.4V)
1.5 芯片功能簡介:
1, 電源芯片: PW5012
PW5012 是一款鋰電池陞壓芯片, 輸入電壓 2.7V~ 12V,可調輸齣至 15V, 通過 R1,R2 設置恆壓輸齣
電壓 輸齣電流可達至 3A。
2,電路圖
3, PCB 圖和 3D 顯示圖
4, BOM 物料錶
發錶評論
