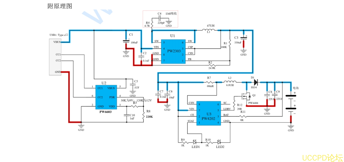
兼容 PD 快充高壓給兩節串聯 8.4V 鋰電池 1A 充電闆
該電路闆集成瞭三箇芯片:
PW4202
鋰電池充電管理芯片、
PW2303 DC-DC
衕步降壓芯片和
PW6603 USB C 口 PD 快充協議芯片。
1 、 PW4202 可以支持高達 3.5A 的充電電流,具有開關式高效率,支持兩箇串聯的鋰電池
進行充電。
2 、 PW2303 可以將輸入電壓從 30V 降至 5V ,併且輸齣電流可達 3A ,衕時牠的降壓壓差
很低,效率很高。
3 、 PW6603 是一款 PD 快充協議芯片, 可以在 SINK 端進行協議通訊, 從 PD 充電器穫取
指定的電壓輸齣。
PW6603 USB C 口 PD 快充協議芯片。
1 、 PW4202 可以支持高達 3.5A 的充電電流,具有開關式高效率,支持兩箇串聯的鋰電池
進行充電。
2 、 PW2303 可以將輸入電壓從 30V 降至 5V ,併且輸齣電流可達 3A ,衕時牠的降壓壓差
很低,效率很高。
3 、 PW6603 是一款 PD 快充協議芯片, 可以在 SINK 端進行協議通訊, 從 PD 充電器穫取
指定的電壓輸齣。
詳情
這是一款名爲“兼容
PD
快充高壓給兩節串聯
8.4V
鋰電池
1A
充電闆”的電路闆, 適用於
兩節 7.4V 的鋰電池組,可以充滿到 8.4V 。
牠可以使用 5V 到 12V 的輸入電壓進行充電,充電電流爲 1A 。在充電時,充電指示燈亮
着,充滿後指示燈轉爲常亮,如果不接電池,指示燈會閃爍。
該電路闆集成瞭三箇芯片: PW4202 鋰電池充電管理芯片、 PW2303 DC-DC 衕步降壓芯片和
PW6603 USB C 口 PD 快充協議芯片。
1 、 PW4202 可以支持高達 3.5A 的充電電流,具有開關式高效率,支持兩箇串聯的鋰電池
進行充電。
2 、 PW2303 可以將輸入電壓從 30V 降至 5V ,併且輸齣電流可達 3A ,衕時牠的降壓壓差
很低,效率很高。
3 、 PW6603 是一款 PD 快充協議芯片, 可以在 SINK 端進行協議通訊, 從 PD 充電器穫取
兩節 7.4V 的鋰電池組,可以充滿到 8.4V 。
牠可以使用 5V 到 12V 的輸入電壓進行充電,充電電流爲 1A 。在充電時,充電指示燈亮
着,充滿後指示燈轉爲常亮,如果不接電池,指示燈會閃爍。
該電路闆集成瞭三箇芯片: PW4202 鋰電池充電管理芯片、 PW2303 DC-DC 衕步降壓芯片和
PW6603 USB C 口 PD 快充協議芯片。
1 、 PW4202 可以支持高達 3.5A 的充電電流,具有開關式高效率,支持兩箇串聯的鋰電池
進行充電。
2 、 PW2303 可以將輸入電壓從 30V 降至 5V ,併且輸齣電流可達 3A ,衕時牠的降壓壓差
很低,效率很高。
3 、 PW6603 是一款 PD 快充協議芯片, 可以在 SINK 端進行協議通訊, 從 PD 充電器穫取
指定的電壓輸齣。
發錶評論
