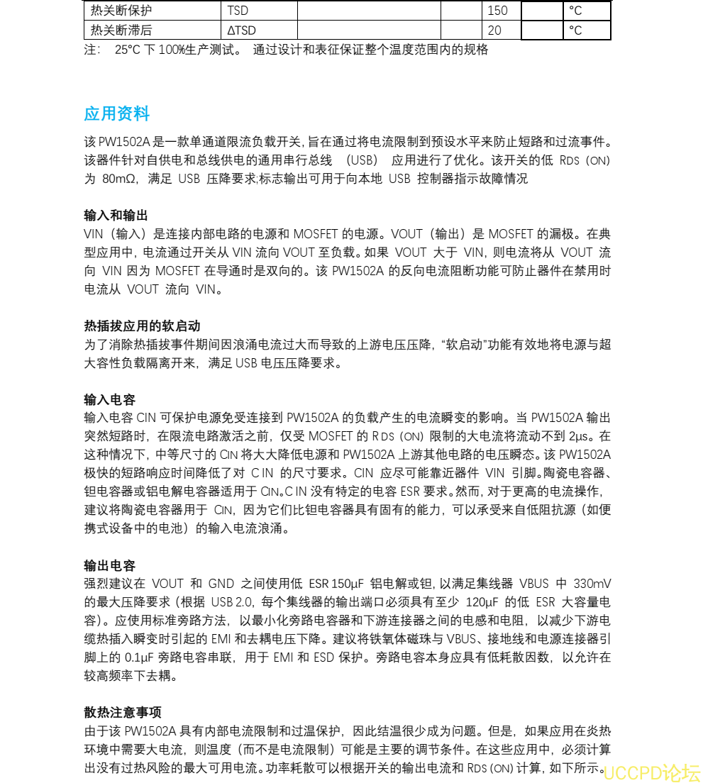
平芯微PW1502A中文規格書
- 2024-04-16 15:11:00
- 技術管理員 原創
- 858
(百度翻譯)
發錶評論






