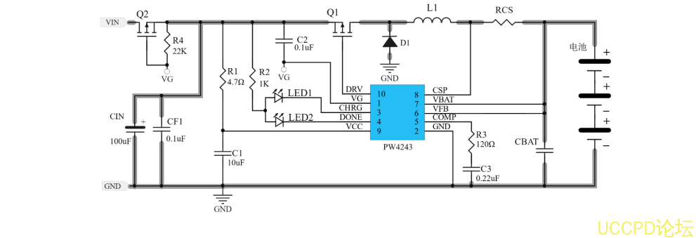
平芯微PW4243中文规格书
- 2024-04-17 09:26:00
- 技术管理员 原创
- 893
(百度翻译)
发表评论










